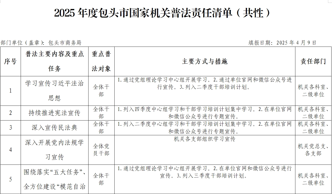
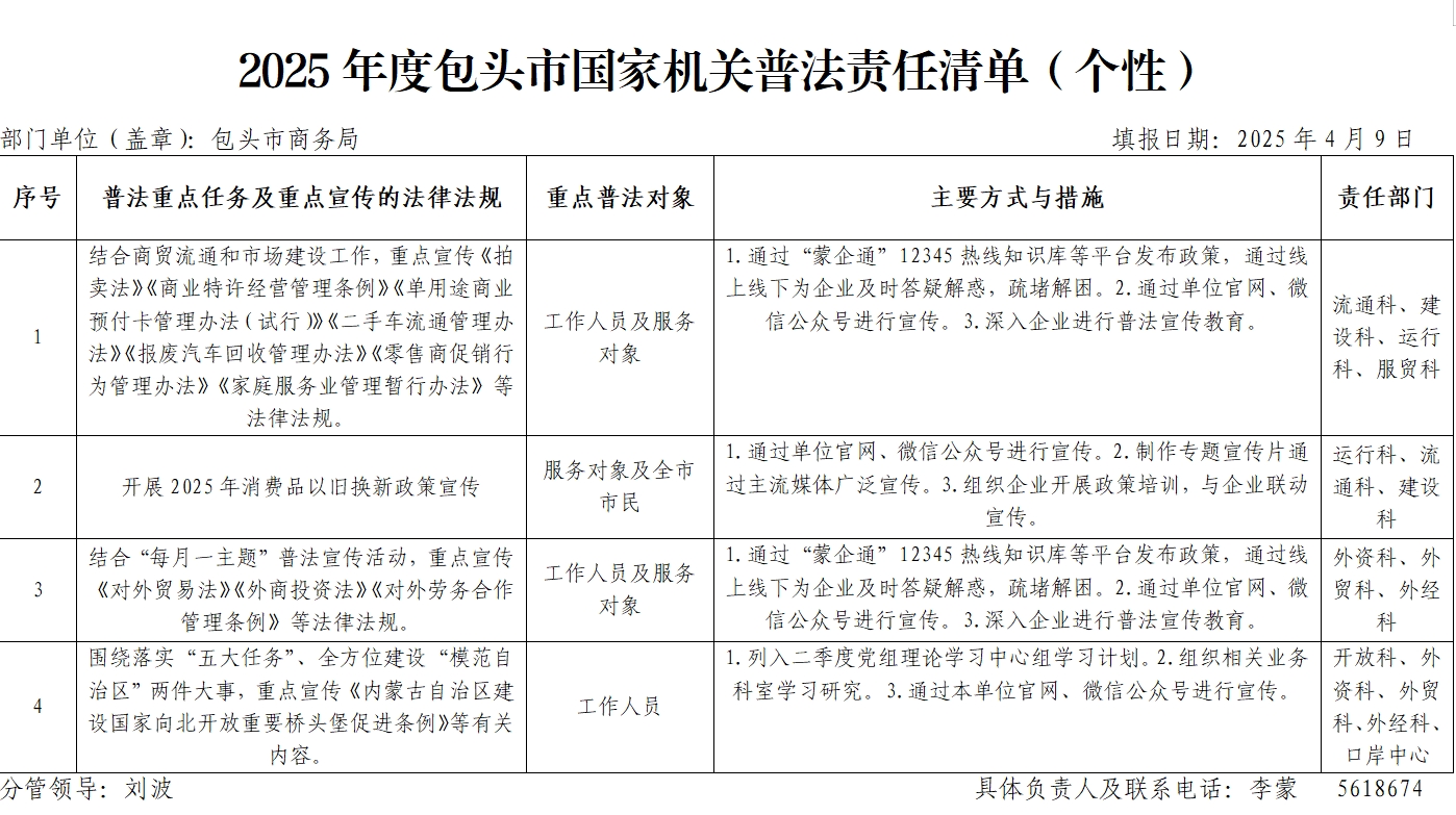
2025年度包头市国家机关普法责任清单
发文时间: 2025-07-16
资料来源: 包头市商务局



字体
大
中
小
打印
关闭



打印
关闭